1. Preguntas

Los senadores y senadoras pueden formular preguntas al Gobierno, mediante escrito dirigido al presidente de la Cámara (artículo 160 del Reglamento del Senado).

Las preguntas pueden ser de respuesta escrita o de respuesta oral, y esta producirse en el Pleno o en comisión. En defecto de indicación expresa, se entiende que quien formula una pregunta solicita respuesta por escrito, y si solicita respuesta oral y no especifica su voluntad de que se conteste en el Pleno, se entiende que la contestación ha de tener lugar en la comisión correspondiente (artículo 161 del Reglamento del Senado).

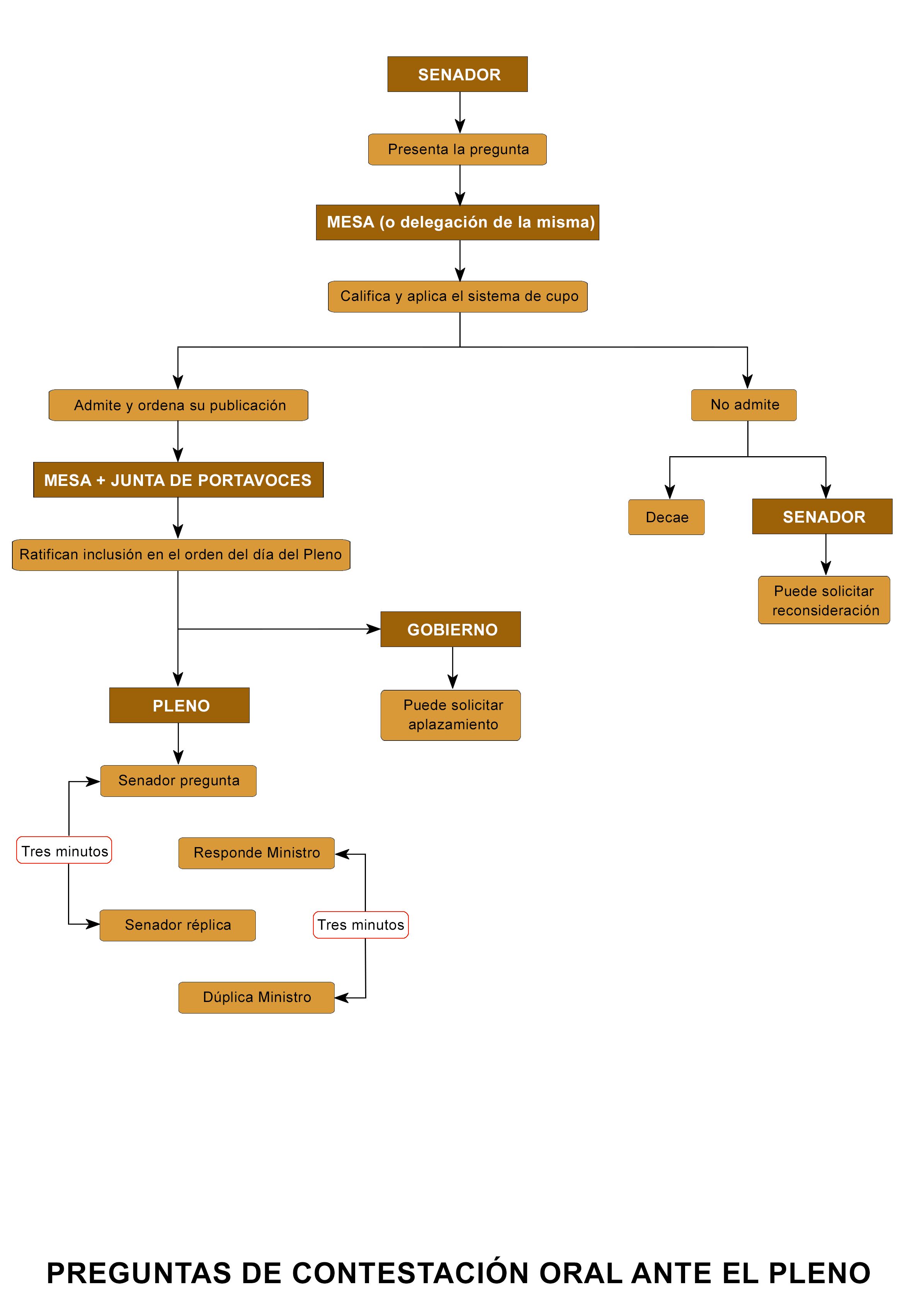
Preguntas de contestación oral ante el Pleno

Ver esquema de tramitación.

Las preguntas para contestación oral en Pleno han de contener únicamente la escueta y estricta formulación de una sola cuestión, interrogando sobre un hecho, una situación o una información, sobre si el Gobierno ha tomado o va a tomar alguna providencia en relación con un asunto, o sobre si el Gobierno va a remitir a la Cámara algún documento para informarla acerca de algún extremo. No se admiten preguntas de exclusivo interés personal de quien las formula o de cualquier otra persona singularizada, ni las que supongan consulta de índole estrictamente jurídica (artículo 162 del Reglamento del Senado).

Se presentan en el Registro General del Senado entre el lunes y las doce horas del jueves de la semana anterior a aquella en que se celebre la sesión plenaria en que vayan a tramitarse. La Mesa califica el escrito y admite la pregunta si se ajusta a las previsiones reglamentarias. La inclusión de las preguntas en el orden del día se efectúa mediante la aplicación de un sistema de cupo para cada grupo parlamentario fijado al inicio de cada período de sesiones. Las preguntas no incluidas en el orden del día decaen. Cabe la posibilidad de sustituir las preguntas presentadas por otras relativas a asuntos acordados en el Consejo de Ministros o por cuestiones de especial urgencia o actualidad (artículo 163 del Reglamento del Senado y Norma supletoria de 23/5/01).

Las preguntas se formulan desde el escaño. En primer lugar interviene el senador preguntante, que formula su cuestión. Contesta un ministro y a continuación, el senador dispone de un turno de réplica y el miembro del Gobierno de un turno de dúplica. Cada uno de los intervinientes dispondrá de un tiempo de tres minutos en total para hacer uso de los dos turnos mencionados (artículos 164 y 167 del Reglamento del Senado).

En la práctica, cuando el presidente del Gobierno comparece ante el Pleno del Senado para someterse a las preguntas que le formulen los senadores, el tiempo para el senador que formula la pregunta es de un total de siete minutos, y el tiempo de respuesta del presidente es, así mismo, de siete minutos, que pueden distribuirse en turnos de réplica y dúplica.

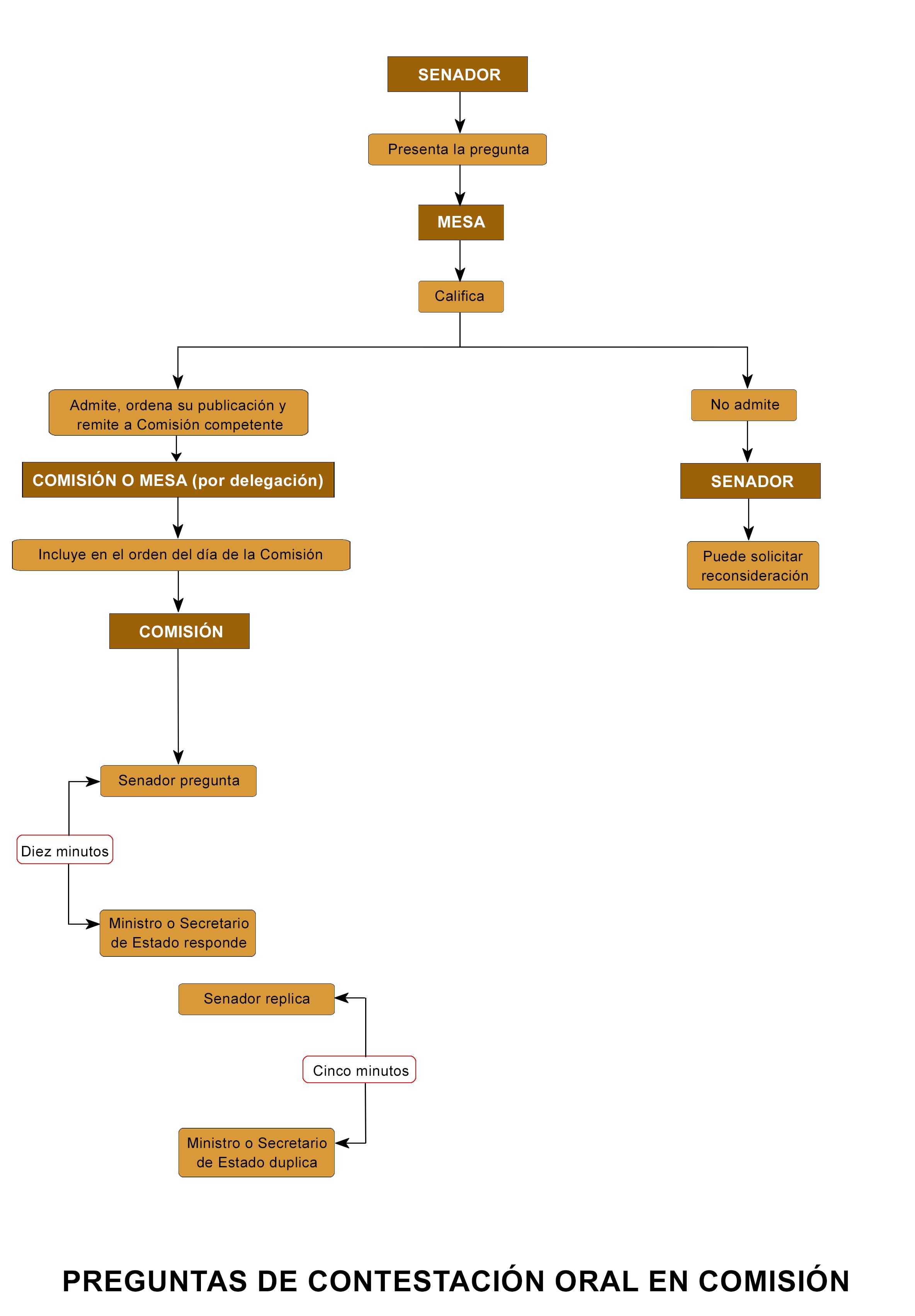
Preguntas de contestación oral en comisión

Ver esquema de tramitación.

Las preguntas para su contestación oral en comisión, en cuanto a los requisitos que deben reunir, son los mismos que para las preguntas orales en sesión plenaria, si bien no están sometidas a un plazo para su formulación. Para la tramitación, los tiempos de palabra son superiores, disponiéndose de diez minutos para la formulación de la pregunta y de diez minutos para la contestación por parte del Gobierno, así como de cinco minutos adicionales para cada uno de los intervinientes en turnos de réplica y dúplica. Asimismo, además de los ministros, pueden comparecer para responder este tipo de preguntas los secretarios de Estado (artículo 168 del Reglamento del Senado).

Preguntas de contestación escrita

Ver esquema de tramitación.

Las preguntas para su respuesta escrita por el Gobierno pueden contener, de acuerdo con los precedentes, más de una cuestión.

Desde el 1 de enero de 2010, se tramitan en su integridad por vía electrónica, y preguntas y respuestas se publican en la página web del Senado (hasta entonces la publicación se hacía en el Boletín Oficial de las Cortes Generales, Sección Senado).

Se presentan mediante escrito dirigido a la Presidencia del Senado en el Registro General de la Cámara, conteniendo todos los elementos para su identificación. Tampoco están sometidas a un plazo para su formulación.

El Gobierno debe remitir la respuesta dentro de los treinta días siguientes a su comunicación. Si el Gobierno no hace llegar la respuesta dentro de dicho plazo, el senador interrogante podrá solicitar la inclusión de la pregunta en el orden del día de la sesión siguiente de la comisión competente por razón de la materia, donde recibirá el tratamiento de las preguntas orales (artículo 169 del Reglamento del Senado).

2. Interpelaciones

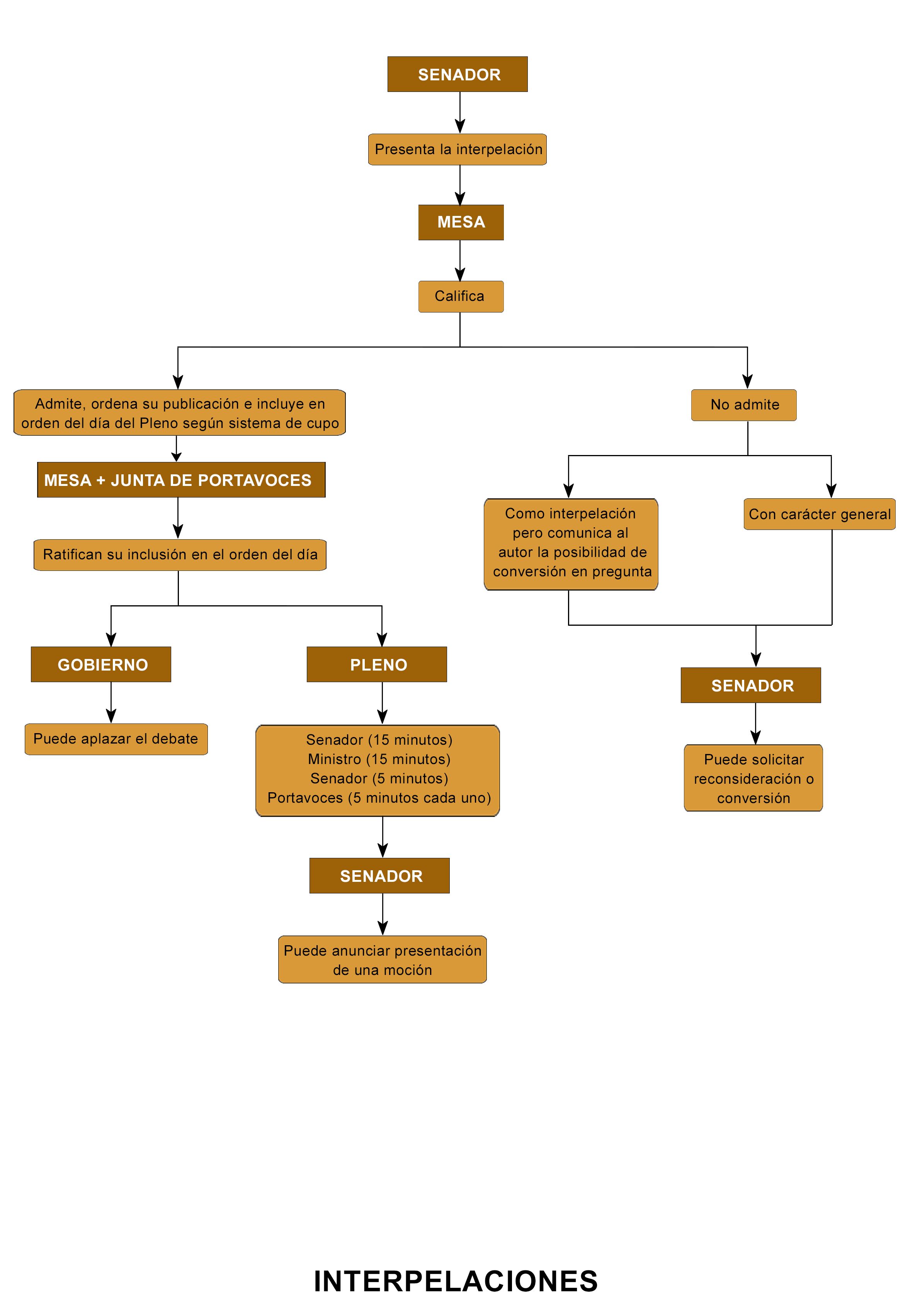
Ver esquema de tramitación.

Cualquier senador o senadora tiene el derecho de interpelar al Gobierno. El objeto de su interpelación debe versar sobre la política del Ejecutivo en cuestiones de interés general.

Las interpelaciones, que solo se sustancian ante el Pleno, se presentan, mediante escrito dirigido a la Presidencia del Senado, en el Registro General de la Cámara, hasta las catorce horas del lunes de la semana anterior a aquella en que vaya a celebrarse una sesión plenaria. La Mesa califica el escrito y, en caso de que su contenido no sea propio de una interpelación, lo comunica a su autor para su conversión en pregunta con respuesta oral o por escrito (artículo 170 del Reglamento del Senado).

Por otra parte, la inclusión en el orden del día de las interpelaciones se efectúa, oída la Junta de Portavoces, de acuerdo con un sistema de cupo para cada grupo parlamentario establecido al inicio de cada período de sesiones. Las interpelaciones no incluidas en el orden del día decaen (artículo 172 del Reglamento del Senado y Norma supletoria de 6/12/84, modificada por Norma de 23/10/85).

La tramitación en el Pleno se realiza de la siguiente forma: exposición por parte del interpelante, por un tiempo no superior a quince minutos; a continuación, contestación por parte de un miembro del Gobierno por el mismo tiempo, pudiendo solicitar a la Presidencia el senador interpelante un turno, por una sola vez y por un tiempo que no exceda de cinco minutos; el Gobierno puede intervenir nuevamente si así lo solicita. Seguidamente pueden intervenir los portavoces de los grupos parlamentarios, durante un tiempo de cinco minutos cada uno (artículo 173.1 del Reglamento del Senado), si bien en las últimas legislaturas, los portavoces han acordado no hacer uso de este turno.

En caso de que el autor de la interpelación no quede satisfecho con las explicaciones del Gobierno, puede anunciar la presentación de una moción (artículo 173.2 del Reglamento del Senado y Norma supletoria de 30/11/93, modificada por Norma de 09/04/02).

3. Mociones

Ver esquema de tramitación.

Pueden ser presentadas por una comisión, por un grupo parlamentario o por un mínimo de diez senadores (artículo 175 del Reglamento del Senado), y, como actos de impulso político, pueden tener alguna de las finalidades siguientes (artículo 174 del Reglamento del Senado):

 a) Que el Gobierno formule una declaración sobre algún tema, o remita a las Cortes Generales un proyecto de ley regulando una materia de la competencia de aquellas. 

b) Que la Cámara delibere y se pronuncie sobre un texto de carácter no legislativo, debiendo ir acompañadas, en su caso, de una evaluación de su coste económico (artículo 175.2 del Reglamento del Senado).

Estas mociones vinculadas a la función de control e impulso político se diferencian de las encaminadas a resolver determinadas cuestiones incidentales surgidas en el curso de un debate o a lograr que concluya una deliberación y se someta a votación, en su caso, la cuestión debatida, de conformidad con el procedimiento que corresponda (artículo 174 b) y c) del Reglamento del Senado).

Mociones de Pleno

Las mociones se presentan mediante escrito dirigido a la Mesa,  hasta las catorce horas del lunes de la semana anterior a aquella en que se vaya a celebrar sesión plenaria, a los efectos de su inclusión en el orden del día del pleno. Calificado el escrito, se incluye en el orden del día de la sesión plenaria que corresponda. La inclusión de las mociones en el orden del día se efectúa mediante la aplicación de un sistema de cupo para cada grupo parlamentario fijado al inicio de cada período de sesiones.

Las mociones pueden ser objeto de modificación mediante enmiendas, presentadas hasta cuatro horas antes de la sesión. Igualmente cabe la formulación de propuestas de modificación en el curso del debate de la sesión en que haya de debatirse la moción originaria. La admisión a trámite de las propuestas de modificación mencionadas requiere el consentimiento del autor o autores de la moción original y además, el apoyo de la mayoría de los portavoces de los grupos parlamentarios que, a su vez, integren a la mayoría de los senadores (Norma supletoria de 30/11/93, modificada por la Norma de 21/3/95).

La tramitación de las mociones en el Pleno se ajusta a las siguientes fases: en primer lugar se abre un turno a favor por un tiempo de quince minutos según acuerdo de los portavoces. A continuación, intervienen los representantes de los grupos parlamentarios que hayan presentado enmiendas, los cuales disponen de un tiempo de diez minutos cada uno, pudiendo ser contestados por el firmante de la moción, por un tiempo de quince minutos. En todo caso, cabe un turno en contra de quince minutos. Concluidas las intervenciones anteriores, pueden tomar la palabra los portavoces de los grupos parlamentarios que lo soliciten, por un tiempo no superior a diez minutos cada uno. Concluido el debate, la moción, con las enmiendas aceptadas por el proponente de aquella, se somete a votación (artículo 176 del  Reglamento del Senado y Norma supletoria de 30/11/93, modificada por las Normas de 21/3/95, de 9/4/2002 y de 24/2/2005).

Si se aprueba una moción, el Gobierno, dentro de los seis meses siguientes, deberá informar sobre el cumplimiento de la misma (artículo 178 del Reglamento del Senado).

Mociones de comisión

También las comisiones pueden aprobar mociones (artículo 177 del Reglamento del Senado). Su tramitación es similar a las mociones de Pleno.

Mociones consecuencia de interpelación

Existe, además, un tipo específico de moción: la que es consecuencia de interpelación. Se presenta no más tarde del día siguiente al de la tramitación de la interpelación ante el Pleno y ha de ser congruente con ella. Se incluye en el siguiente orden del día del pleno. Su régimen de debate y enmienda es similar al de las mociones (Norma Supletoria de 30/11/93, modificada por Norma de 9/4/2002) ordinarias, si bien el tiempo en los diversos turnos de intervención es más reducido.

4. Comunicaciones e informes

El Gobierno puede remitir comunicaciones e informes para su debate en el Senado. En este caso, tras la intervención de un miembro del Gobierno se admitirán dos turnos a favor y dos en contra, de diez minutos cada uno, y las intervenciones de los portavoces de los grupos parlamentarios que lo deseen por el mismo tiempo. Como consecuencia del debate de estas comunicaciones, podrán presentarse mociones al amparo de lo previsto reglamentariamente, que seguirán el procedimiento establecido por la Mesa, oída la Junta de Portavoces (artículo 182 del Reglamento del Senado).

Por otra parte, determinadas instituciones, como son el Defensor del Pueblo, el Tribunal de Cuentas o el Consejo General del Poder Judicial, por imperativo legal deben someter periódicamente al Senado informes o memorias que son objeto de tramitación y deliberación en la forma prevista en las normas correspondientes (artículo 183 del Reglamento del Senado y Resoluciones de la Presidencia de 23/5/84 y 28/4/92, así como Normas de las Mesas del Congreso de los Diputados y del Senado de 1/3/84). Asimismo, la Corporación RTVE viene obligada a presentar diferentes informes y una memoria anual, conforme a los procedimientos establecidos en las Normas de las Mesas del Congreso de los Diputados y del Senado de 12/11/2007.

Así, la Cámara recibe las Memorias sobre el estado, funcionamiento y actividades del Consejo General del Poder Judicial y de los Juzgados y Tribunales de Justicia, correspondientes a los años judiciales; la Comisión Mixta para las relaciones con el Tribunal de Cuentas tramita la Cuenta General del Estado de los ejercicios correspondientes, así como los informes de fiscalización; y el Defensor del Pueblo presenta los informes anuales de este órgano; cabe señalar también que el Consejo de Seguridad Nuclear remite a la Cámara Alta los informes semestrales de las actividades de dicho Consejo. Los informes y memoria a presentar por la Corporación RTVE a la comisión mixta encargada de su control parlamentario se refieren al desarrollo y ejecución del mandato-marco aprobado por las Cortes Generales, que concreta los objetivos de la función de servicio público que dicha Corporación tiene encomendados.

5. Comparecencias

Las comisiones pueden reclamar, por medio del presidente de la Cámara, la presencia de miembros del Gobierno para ser informados sobre asuntos de su competencia. Las comparecencias también pueden ser solicitadas por el propio Gobierno, autorizándolas la Mesa de la comisión. En ambos casos, y tras la información proporcionada por el Gobierno, podrá abrirse una deliberación con intervención de los senadores asistentes (artículo 66 del Reglamento del Senado y Norma interpretativa de 23/5/84).

Del mismo modo, las comisiones pueden recabar la presencia de otras autoridades y funcionarios del Estado y de las comunidades autónomas, o de otras personas, para ser informadas sobre cuestiones de su competencia (artículo 67 del Reglamento del Senado).

6. Comisiones de investigación y especiales

El Senado, en desarrollo del artículo 76 de la Constitución, puede constituir Comisiones de investigación sobre cualquier asunto de interés público, mediante acuerdo del Pleno, a propuesta del Gobierno o de veinticinco senadores o senadoras que no pertenezcan al mismo grupo parlamentario (artículo 59 del Reglamento del Senado).

Una vez constituidas, las comisiones elaborarán un plan de trabajo, con plazos y actuaciones, del que han de dar cuenta a la Mesa de la Cámara. Pueden hacer uso de la facultad que les confiere la Ley Orgánica 5/1984, de 24 de mayo, de comparecencia ante las comisiones de investigación del Congreso y del Senado o de ambas cámaras y el Real Decreto Ley 5/1994, de 29 de abril, por el que se regula la obligación de comunicación de determinados datos a requerimiento de las comisiones parlamentarias de investigación.

El informe que elaboren podrá ser debatido en el pleno con dos turnos a favor, dos en contra y la intervención de los portavoces de los grupos parlamentarios que lo soliciten; las intervenciones no podrán exceder de quince minutos (artículo 60.4 del Reglamento del Senado).

Sus conclusiones, que, por regla general, serán publicadas, no serán vinculantes para los tribunales ni afectarán a las resoluciones judiciales, si bien el resultado de las investigaciones será comunicado al Ministerio Fiscal para el ejercicio, cuando proceda, de las acciones que correspondan (artículo 60.3 y 60.5 del Reglamento del Senado).

Por su parte, las comisiones especiales, cuyo régimen de creación es el mismo que el de las comisiones de investigación, tienen una naturaleza y alcance distintos, pues su objeto es estudiar -no investigar- cualquier asunto de interés público, lo que impide que puedan ejercer las facultades específicas atribuidas por la legislación a las de investigación.